Drowning in an Oversized Product Backlog? Story Mapping Is Your Life Raft
Mark Levison has been authoring articles about Scrum and Agile for two decades, including various guides and handbooks, and multiple articles for InfoQ and the Scrum Alliance. This, his long-running blog, is regarded as a leading source of trusted information and practical advice for Scrum teams and individuals.
The Scrum Guide says POs aren't required at Daily Scrum, but should they be? Explore why Product Owners should attend to increase team value.
Is IRCC's focus on speed creating unfair visa denials? Explore how mis-measurement clogs the system and hurts applicants.
Demystify GenAI with a hands-on simulation! See how it works mimicry, not magic
I tested AI code generation with the Tennis Kata. It outlined the basics, but the code was bloated, hard to read, and failed in a key case.
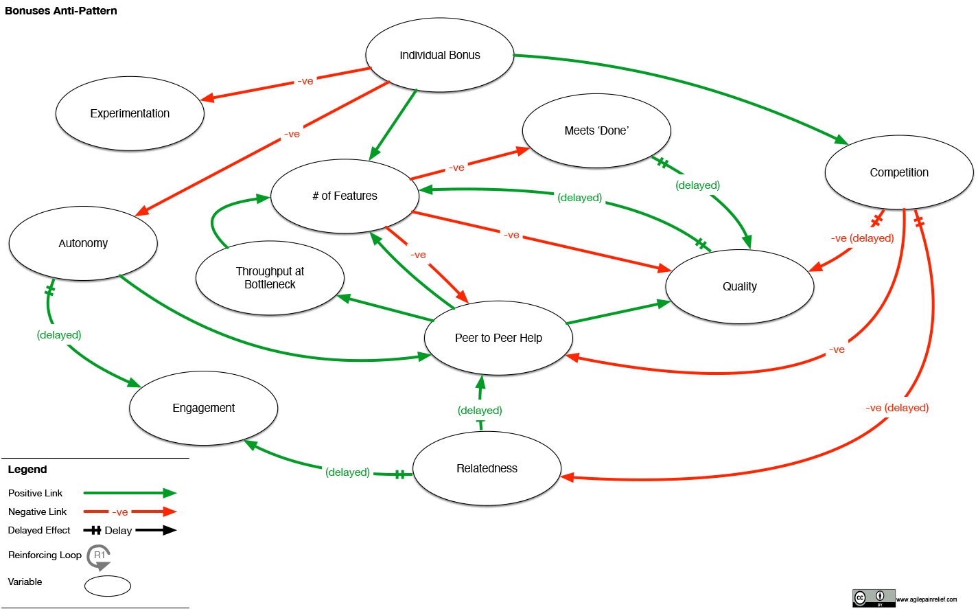
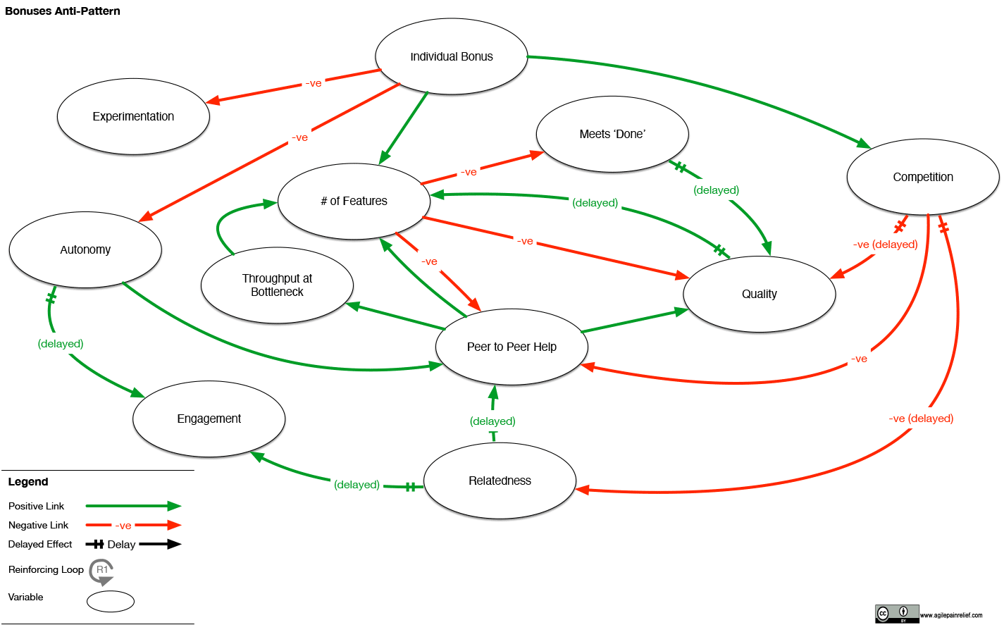
Bonuses might get more features now, but at the cost of quality, collaboration, and a sustainable system
Read full article
Common mistakes teams and organizations make
Read full article
Hardening Sprints are one of the most common Scrum Anti-Patterns. They harm quality
Read full article
Demystify GenAI with a hands-on simulation! See how it works mimicry, not magic
Read full article
I tested AI code generation with the Tennis Kata. It outlined the basics, but the code was bloated, hard to read, and failed in a key case.
Read full article
GenAI rolls dice, it doesn't think: a realistic look at what it can do and where it falls short.
Read full article
Product Backlog Refinement - core to Scrum, yet so often we make it boring.
Read full article
It is common in the early stages of Scrum implementation for there to be misunderstandings
Read full article
We've had requests for a single page that lists all the ongoing [Beyond Scrum blog
Read full article
Example mapping reduces feature creep, clarifies assumptions, and finds questions early
Read full article
Three tools work together: Stories invite dialogue, Acceptance Criteria define specifics, Done ensures global quality
Read full article
Hardening Sprints are one of the most common Scrum Anti-Patterns. They harm quality
Read full article
Explore how organizational structure, decision-making, and metrics contribute to the complexity tax. Learn to start simplifying
Read full article
Understand how simplifying processes leads to more resilient teams. Start to identify unnecessary complexity.
Read full article
Explore if AI helps at the bottleneck, if you have safeguards for errors, and if it increases collaboration. Don't succumb to shiny tools!
Read full article
Reading resources for Scrum developers to help effectiveness and efficiency.
Read full article
To be a good Product Owner, continued learning is essential.
Read full article
A good ScrumMaster knows that learning doesn’t begin and end with a workshop.
Read full article
Spotify never really used the famous model. Or don't create tribes
Read full article
People go into the office but still don't see their team, joining the same virtual meetings they would from home
Read full article
When things go wrong, look at the system that made it possible
Read full article
Daily Scrum is about improving communication, not status reporting
Read full article
The team doesn't understand that Daily Scrum is for them, not a management reporting tool.
Read full article
There is no required format for DailyScrum.
Read full article
Why Scrum recommends stable team membership
Read full article
I was shopping for a new pair of pants. My expected price was $75 for a decent pair of
Read full article
Effective Estimation is less about how big the item is and more about a common understanding of the item
Read full article
Most work items spend more time waiting than actually being worked on
Read full article
Bring work to teams, not people to projects. Measure value, not busyness
Read full article
Models simplify reality, but can dangerously misrepresent what is really going
Read full article
Your a ScrumMaster? Isn't that Team Lead with a bad haircut?
Read full article
People go into the office but still don't see their team, joining the same virtual meetings they would from home
Read full article
The more the manager takes control, the more decisions they make, the longer wait times for everything
Read full article
In most organizations, work spends more time waiting to be worked on, than being worked on. To go faster? Look for the queues
Read full article
Most work items spend more time waiting than actually being worked on
Read full article
Bring work to teams, not people to projects. Measure value, not busyness
Read full article
In most organizations, work spends more time waiting to be worked on, than being worked on. To go faster? Look for the queues
Read full article
Most work items spend more time waiting than actually being worked on
Read full article
Bring work to teams, not people to projects. Measure value, not busyness
Read full article
_Frequently in workshops, I get asked, “Where shouldn’t we use Scrum?” The short answer is
Read full article
In construction, a lot of emphasis is placed on predictability, getting the requirements
Read full article
At its core, Agile is a set of [Values](external:https://agilemanifesto.org/) and
Read full article
Example mapping reduces feature creep, clarifies assumptions, and finds questions early
Read full article
Three tools work together: Stories invite dialogue, Acceptance Criteria define specifics, Done ensures global quality
Read full article
Collaborating and using examples improves the quality and understanding of the Acceptance Criteria
Read full article
The Scrum Guide says POs aren't required at Daily Scrum, but should they be? Explore why Product Owners should attend to increase team value.
Read full article
How having the client as Product Owner is a bit like playing Jenga with a blind fold. Entertaining to watch, painful to play.
Read full article
Looking beyond GenAI promises to understand real-world impact. Why faster coding might be creating bigger problems in the longer term.
Read full article
Explore how organizational structure, decision-making, and metrics contribute to the complexity tax. Learn to start simplifying
Read full article
Understand how simplifying processes leads to more resilient teams. Start to identify unnecessary complexity.
Read full article
From the Cambridge Dictionary, facilitation is “the act of helping other people to deal
Read full article
Data and metrics are not synonymous. Velocity won't help your team improve
Read full article
Boring, Repetitive Retrospectives, create disengagement and lead to inaction
Read full article
Applying for a job the traditional way has rarely worked well. It’s getting worse now
Read full article
There are many ways to redefine a work environment to support greater creativity that have
Read full article
Games make a memorable way to learn, build a book with your team and practice Scrum
Read full article
Scrum wasn't intended to be waterfall done in iterations
Read full article
Product Backlog Refinement - core to Scrum, yet so often we make it boring.
Read full article
_Scrum team **Working Agreements** are a simple, powerful way of creating explicit
Read full article
The Scrum Guide says POs aren't required at Daily Scrum, but should they be? Explore why Product Owners should attend to increase team value.
Read full article
Is IRCC's focus on speed creating unfair visa denials? Explore how mis-measurement clogs the system and hurts applicants.
Read full article
A tool to visualize options
Read full article
the best measures still won't measure your biggest risks
Read full article
New research suggests AI coding tools may actually slow down experienced developers by 19%, despite developers perceiving they work 20% faster.
Read full article
Big-bang rewrites (even with AI) just create tomorrows legacy code base faster
Read full article
[A Personal Retrospective on the Agile 2009
Read full article
Teams are more effective they have goals. Finish 7 User Stories is not a meaningful Sprint goal
Read full article
Good Scrum teams know that they own the Sprint Backlog. Great teams experiment.
Read full article
Replace Show and Tell with Show and Play. Saving Boring Sprint Reviews one Step at a Time
Read full article
I tested AI code generation with the Tennis Kata. It outlined the basics, but the code was bloated, hard to read, and failed in a key case.
Read full article
Effective testing should be done to ensure that a Product solves the business problem, in
Read full article
- Does TDD really work? I've written about this before: [Advantages of
Read full article
Bring work to teams, not people to projects. Measure value, not busyness
Read full article
Grouping individuals together doesn’t make them a team.
Read full article
Onboarding over task work to help new people become team members
Read full article
Example mapping reduces feature creep, clarifies assumptions, and finds questions early
Read full article
Three tools work together: Stories invite dialogue, Acceptance Criteria define specifics, Done ensures global quality
Read full articleExplore what Scrum is and how to make it work for you in our Scrum Certification training. Hands-on learning will guide you to improve teamwork, deliver quick feedback, and achieve better products and results.
Focuses on the role of the team and the ScrumMaster. Get the skills and practical experience necessary to improve teamwork, take the exam, and advance your career with a certification that is in high demand today. Often the best fit for anyone new to Scrum.
Learn on-the-job applications of key Scrum concepts, skills, principles, along with practical solutions that you can apply the next day for difficult, real-life situations.
Everything you need to earn your Scrum Alliance® ScrumMaster certification, including exam fee and membership, and so much more.
With focus on the challenges that real teams face, and tools to dig deeper. You don’t need more boring Scrum theory. You need something you can sink your teeth into to see immediate results.
This workshop is not just for software development or people with a computer science degree. We’ve helped many non-software teams with Scrum.
Use Scrum knowledge to standout at work, get paid more, and impress your customer, all without burning out.
Our active Scrum community forum is a safe place to ask questions. Long after you earn the Certified Scrum Master certification, you will have access to the forum, course materials, and additional valuable resources.