Agile Bonuses - The Damage They Do
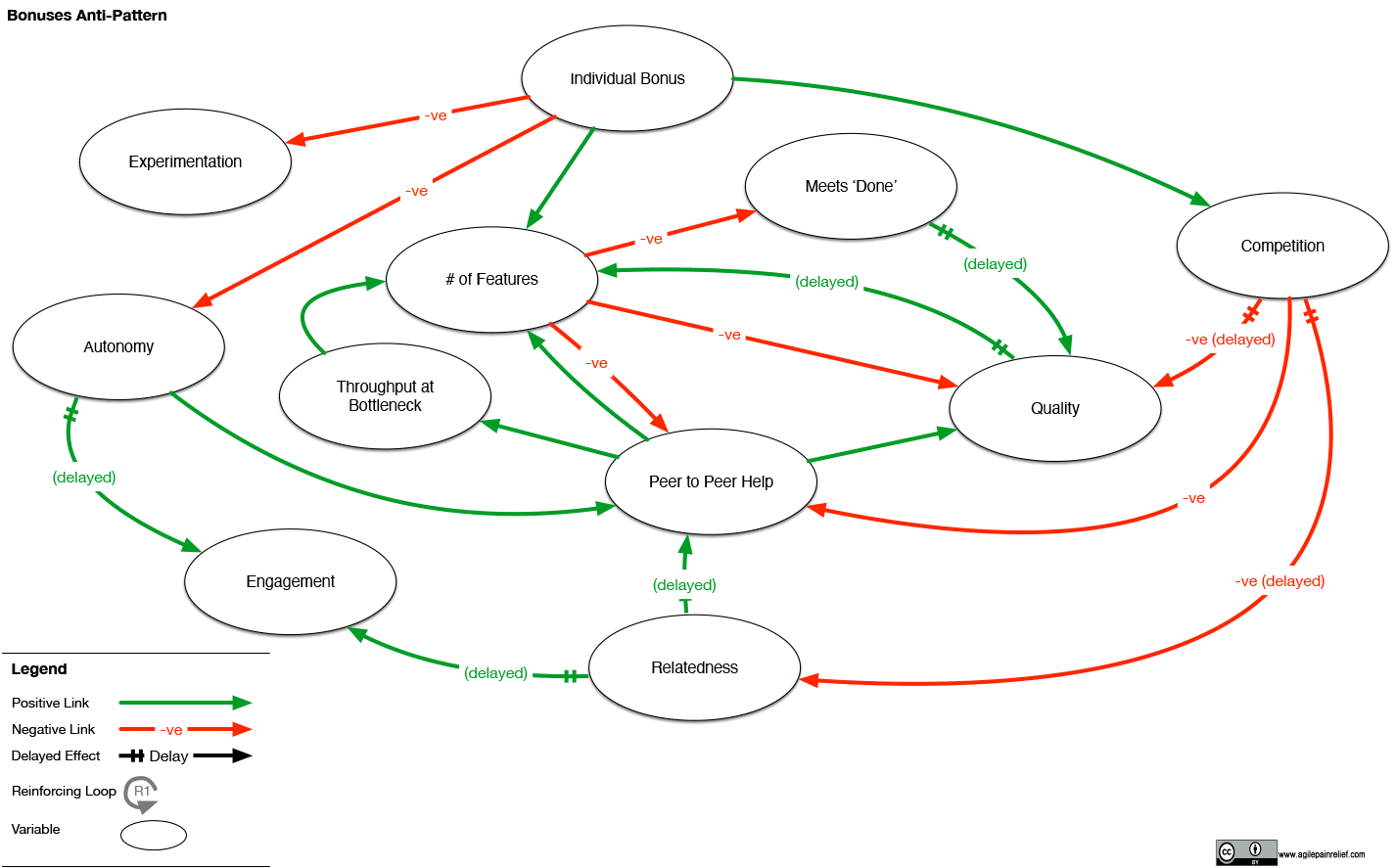
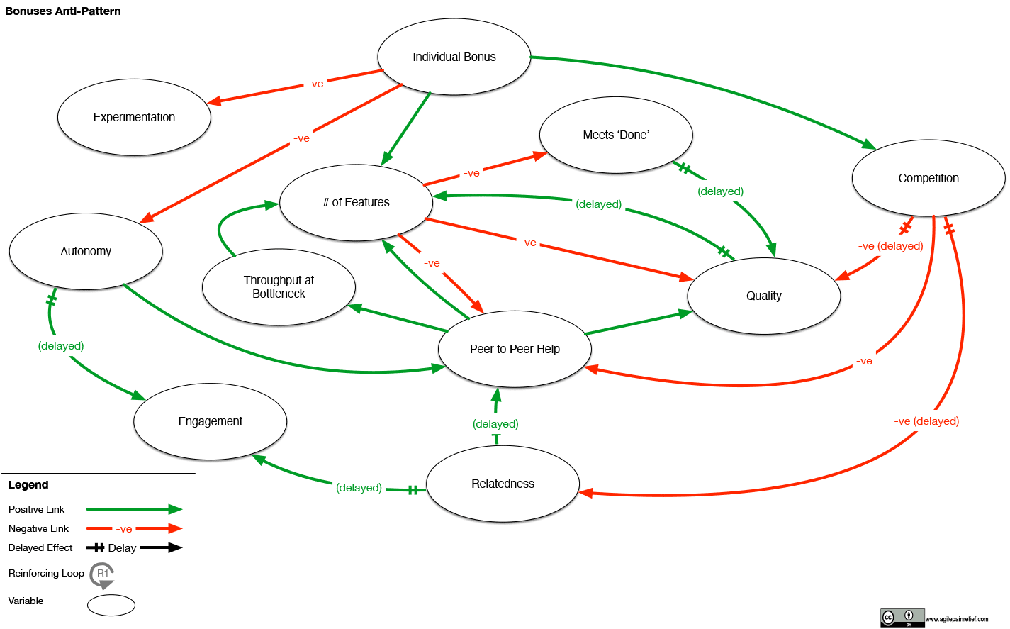
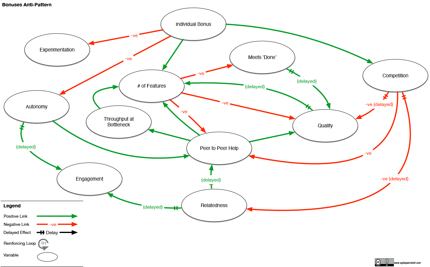
Bonuses might get more features now, but at the cost of quality, collaboration, and a sustainable system
Read full articleDesign patterns used without excess, are considered a good thing. Anti-patterns on the other hand are common practices that lead to bad outcomes.
Bonuses might get more features now, but at the cost of quality, collaboration, and a sustainable system
Read full article
The more the manager takes control, the more decisions they make, the longer wait times for everything
Read full article
Hardening Sprints are one of the most common Scrum Anti-Patterns. They harm quality
Read full article
Scrum by Example: Product Owner pressures team to add unplanned work, ignoring Sprint commitment. Review right ways—refuse, and the paths leading to failure.
Read full article
Scrum is a problem-finding tool, not a problem-solving tool. Without tackling impediments to shippable quality every Sprint, you're practicing Mechanical Scrum
Read full article
Discover why Scrum fails when it's just mechanics without spirit. Learn many of the common mistaks most teams make
Read full article
This question often comes up. Usually because a team has become bored with their
Read full article
As it stands today the [Catalog](https://scrumcommunity.pbwiki.com/Scrum+Smells) contains
Read full article
In software development work, a design pattern is a description of a solution to a recurring problem. It outlines the elements necessary to solve the problem, including context and the consequences of certain actions, without prescribing a specific way to solve it, leaving readers with the agency to write code as they see fit.
Patterns, when applied well and not overused, provide a guide to solving repetitive problems rapidly. A good pattern provides enough background information to help you solve the problem, without asserting that it is the best or only solution in all instances.
Scrum, Agile, Kanban, and other frameworks and mindsets like them are sets of behavioural design patterns. In Scrum, the Scrum PLOP (Pattern Language of Programs) documents known patterns of effective behaviour.
Unfortunately, we also regularly observe recurring design patterns that lead to ineffective behaviour. These are called Anti-Patterns.
Explore what Scrum is and how to make it work for you in our Scrum Certification training. Hands-on learning will guide you to improve teamwork, deliver quick feedback, and achieve better products and results.
Focuses on the role of the team and the ScrumMaster. Get the skills and practical experience necessary to improve teamwork, take the exam, and advance your career with a certification that is in high demand today. Often the best fit for anyone new to Scrum.
Learn on-the-job applications of key Scrum concepts, skills, principles, along with practical solutions that you can apply the next day for difficult, real-life situations.
Everything you need to earn your Scrum Alliance® ScrumMaster certification, including exam fee and membership, and so much more.
With focus on the challenges that real teams face, and tools to dig deeper. You don’t need more boring Scrum theory. You need something you can sink your teeth into to see immediate results.
This workshop is not just for software development or people with a computer science degree. We’ve helped many non-software teams with Scrum.
Use Scrum knowledge to standout at work, get paid more, and impress your customer, all without burning out.
Learn the basics of using Generative AI as a tool to support Systems Thinking in your ScrumMaster role. Explore how to leverage GenAI to help uncover patterns, and think more deeply about the systems your team operates in.
Your learning doesn’t stop when the workshop ends. You get lifetime access to all course materials, plus a followup email series designed to reinforce your learning objectives and help you apply what you’ve learned on the job.