Product Backlog Refinement Hell: 3 Problems and Solutions
Refinement drags on forever? 1hr feels like 3. Fix endless meetings, estimation debates, and unprepared teams using 5-min rules, Complexity Poker, and more
Mark Levison has been authoring articles about Scrum and Agile for two decades, including various guides and handbooks, and multiple articles for InfoQ and the Scrum Alliance. This, his long-running blog, is regarded as a leading source of trusted information and practical advice for Scrum teams and individuals.
Refinement drags on forever? 1hr feels like 3. Fix endless meetings, estimation debates, and unprepared teams using 5-min rules, Complexity Poker, and more
AI-generated code has 1.7x more issues and the flaws are structural, not fixable by code review. Why training rewards bluffing over quality, and what to do about it
Research shows AI-generated code has 1.7x more issues than human code. Analysis of several studies reveals growing technical debt and complexity with GenAI tools.
GenAI helps you apply Systems Thinking to team problems. Understand the interconnected parts and avoid common traps like local optimization.
Agile is about people. Discover why AI chatbots can't replace human expertise and the dangers of relying on them for coaching.
AI-generated code has 1.7x more issues and the flaws are structural, not fixable by code review. Why training rewards bluffing over quality, and what to do about it
Read full article
Research shows AI-generated code has 1.7x more issues than human code. Analysis of several studies reveals growing technical debt and complexity with GenAI tools.
Read full article
I tested AI code generation with the Tennis Kata. It outlined the basics, but the code was bloated, hard to read, and failed in a key case.
Read full article
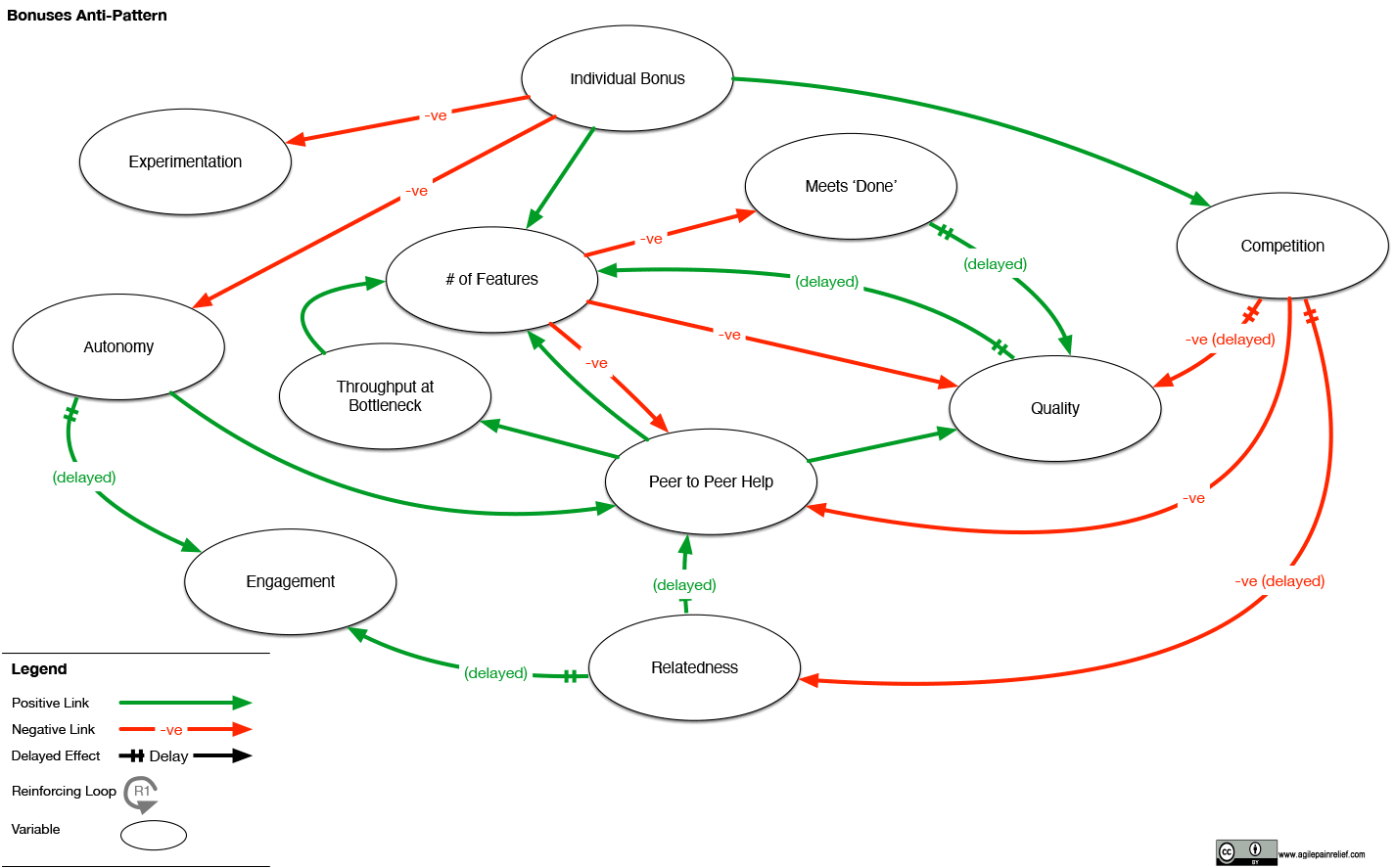
Bonuses might get more features now, but at the cost of quality, collaboration, and a sustainable system
Read full article
The more the manager takes control, the more decisions they make, the longer wait times for everything
Read full article
Hardening Sprints are one of the most common Scrum Anti-Patterns. They harm quality
Read full article
AI-generated code has 1.7x more issues and the flaws are structural, not fixable by code review. Why training rewards bluffing over quality, and what to do about it
Read full article
Research shows AI-generated code has 1.7x more issues than human code. Analysis of several studies reveals growing technical debt and complexity with GenAI tools.
Read full article
GenAI helps you apply Systems Thinking to team problems. Understand the interconnected parts and avoid common traps like local optimization.
Read full article
Reading resources for Scrum developers to help effectiveness and efficiency.
Read full article
To be a good Product Owner, continued learning is essential.
Read full article
A good ScrumMaster knows that learning doesn’t begin and end with a workshop.
Read full article
Does your team's Sprint Planning seem like a complete and utter waste of time? Most of the time, the planning isn't the real problem.
Read full article
That thing where you’re trying to work but... Surviving interruptions in your team. We look at where they come from and how to eliminate them.
Read full article
Grouping individuals together doesn’t make them a team. Building High Performance Teams takes time and effort. It is especially important in a world of Generative AI
Read full article
Learn how complexity tax undermines resilience through poor structure, slow decisions, and conflicting metrics. Practical strategies to simplify and strengthen your organization.
Read full article
A fragile organization that goes faster will be knocked over in the slightest wind.
Read full article
In most organizations, work spends more time waiting to be worked on, than being worked on. To go faster? Look for the queues
Read full article
Overwhelmed by your product backlog? Story Mapping can overcome that mess and even buy back a year of your life.
Read full article
The Scrum Guide says POs aren't required at Daily Scrum, but should they be? Explore why Product Owners should attend to increase team value.
Read full article
How having the client as Product Owner is a bit like playing Jenga with a blind fold. Entertaining to watch, painful to play.
Read full article
Is IRCC's focus on speed creating unfair visa denials? Explore how mis-measurement clogs the system and hurts applicants.
Read full article
GenAI and PredictiveAI promise greater efficiency, but speeding up workers often makes bottlenecks worse. Focus on these three things instead.
Read full article
Looking beyond GenAI promises to understand real-world impact. Why faster coding might be creating bigger problems in the longer term.
Read full article
Is your Scrum team stuck in mini-waterfall? Developers racing ahead while QA falls behind is a sign of Scrummerfall. Here's how to break the pattern.
Read full article
Product Backlog Refinement - Learn from my mistakes. From Boring to Valuable, all while taking less time
Read full article
_Scrum team **Working Agreements** are a simple, powerful way of creating explicit
Read full article
Refinement drags on forever? 1hr feels like 3. Fix endless meetings, estimation debates, and unprepared teams using 5-min rules, Complexity Poker, and more
Read full article
Does your team's Sprint Planning seem like a complete and utter waste of time? Most of the time, the planning isn't the real problem.
Read full article
The Scrum Guide says POs aren't required at Daily Scrum, but should they be? Explore why Product Owners should attend to increase team value.
Read full article
That thing where you’re trying to work but... Surviving interruptions in your team. We look at where they come from and how to eliminate them.
Read full article
Learn what it takes to go from Working Group to True Team. Hint, there is hard work involved.
Read full article
Grouping individuals together doesn’t make them a team. Building High Performance Teams takes time and effort. It is especially important in a world of Generative AI
Read full articleExplore what Scrum is and how to make it work for you in our Scrum Certification training. Hands-on learning will guide you to improve teamwork, deliver quick feedback, and achieve better products and results.
Focuses on the role of the team and the ScrumMaster. Get the skills and practical experience necessary to improve teamwork, take the exam, and advance your career with a certification that is in high demand today. Often the best fit for anyone new to Scrum.
Learn on-the-job applications of key Scrum concepts, skills, principles, along with practical solutions that you can apply the next day for difficult, real-life situations.
Everything you need to earn your Scrum Alliance® ScrumMaster certification, including exam fee and membership, and so much more.
With focus on the challenges that real teams face, and tools to dig deeper. You don’t need more boring Scrum theory. You need something you can sink your teeth into to see immediate results.
This workshop is not just for software development or people with a computer science degree. We’ve helped many non-software teams with Scrum.
Use Scrum knowledge to standout at work, get paid more, and impress your customer, all without burning out.
Learn the basics of using Generative AI as a tool to support Systems Thinking in your ScrumMaster role. Explore how to leverage GenAI to help uncover patterns, and think more deeply about the systems your team operates in.
Your learning doesn’t stop when the workshop ends. You get lifetime access to all course materials, plus a followup email series designed to reinforce your learning objectives and help you apply what you’ve learned on the job.