Scrum by Example – Overtime on a Scrum Team is an Unhealthy Sign

Last Updated: May 2025

clock-arms-Freepik
clock-arms-Freepik

Scrum By Example is a series of stories about ScrumMaster Steve who is the ScrumMaster for the WorldsSmallestOnlineBookstore.

Dramatis Personae

Steve: A ScrumMaster and the hero of our story

Paula: The Product Owner of Steve’s team

Don: Director of Development

Kirby: new guy with 20 years experience, knows both business logic and JavaScript/GUI

Martin: Database Developer

Doug: Front End Developer

Ian: Business Logic programming specialist

Ellen: Chief Executive Officer

Things have been going well for our ScrumMaster Steve and the team as they build out the WorldsSmallestOnlineBookStore. The team is ramping up towards their first public launch and, in the past week and a bit, they could feel the tension increasing.

Three weeks before the scheduled release date, Ellen, the CEO, comes to the team’s Daily Standup (without asking permission first). At the end of the standup she says, “It’s really important for this release to be a success. I want to see lots of overtime in the next three weeks and no slacking. Everyone must be busy.” After her speech, a few people mutter “Okay,” and then the team quietly walk to their desks.

For the first week the team manage to deal with the added pressure, then Ellen has her bi-monthly meeting with the investors. The investors say it’s not acceptable for the product to go to market with only one credit card supported (currently Visa), nor is it okay to do a soft-launch in Canada first. The site must be able to ship anywhere in North America.

Ellen returns to the team room and she is clearly on fire. She interrupts the working day to announce the additional requirements. “I realize this will be hard and there will some additional work but our investors think these changes are critical. Save time, stop writing those Unit Tests or trying to do any other engineering stuff.”

Steve and Doug try to warn Ellen of the damage this will cause, but Ellen says, “Damn the torpedoes, we’ve got to get this out there. These two new features must get in, but don’t drop any of the existing features. They’re all priority one.” In a panic, the team just start work. Of course the team aren’t able to release after two more weeks with sixty hour weeks. In fact, they’re struggling to release six weeks after the investors meeting.

During the overtime period:

  • Thirty new defects were written, more than in the previous three months.
  • Ian spent most of week working on supporting Amex as a credit card, before Ellen decided it wasn’t as important as MasterCard/Visa support. So the feature got dropped but the code was left in the system.
  • Ian’s code for the Amex feature created a bug in the previously working Visa feature that wasn’t noticed until after the release because the team had stopped working on updating the existing automated acceptance tests.
  • Most team members stopped collaborating, and as a result Kirby misunderstood and spent several days writing server code that didn’t fit with a client side code that Doug was writing.
  • Tonya got sick.
  • The late hours were having a significant effect on Martin’s family life. He walked into Don’s office (Steve’s director) and threatened to quit if the overtime didn’t change soon.

The release finally went live after six weeks, but instead of the rave reviews the team hoped for, users gave the store mixed reviews. They liked the basic system but found it had many bugs and subtle usability issues.

Analysis

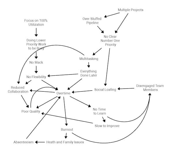
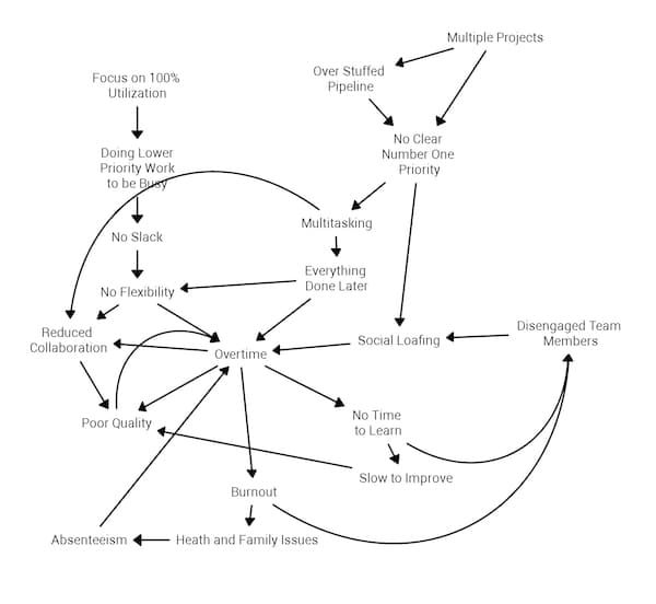
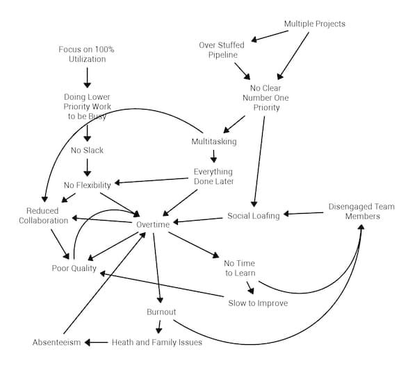
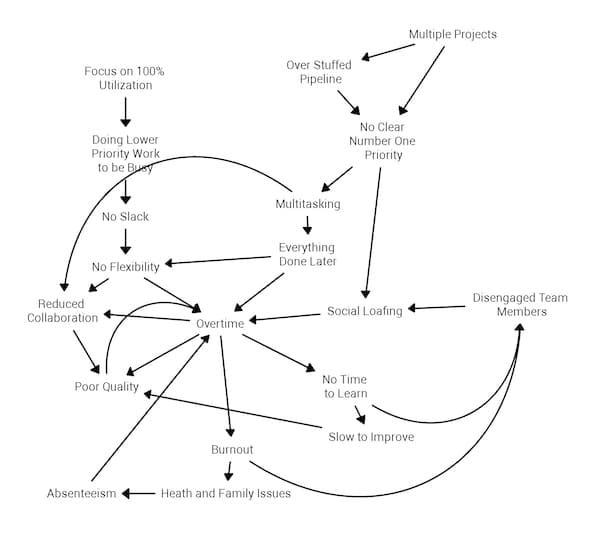
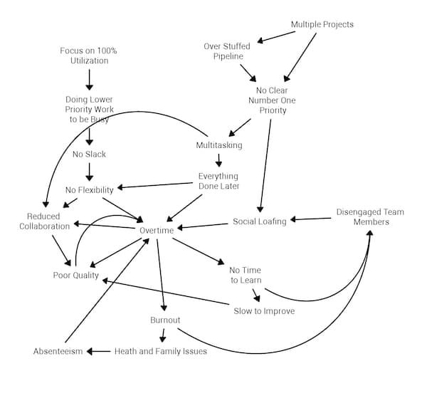
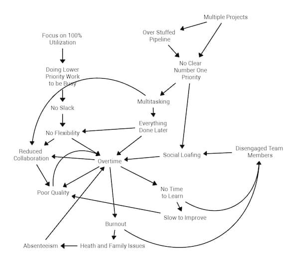
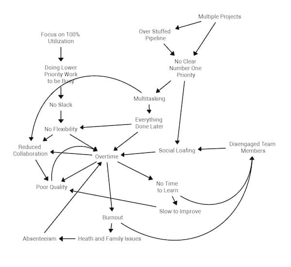
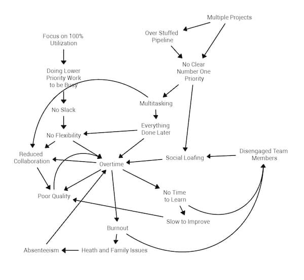
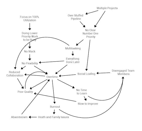
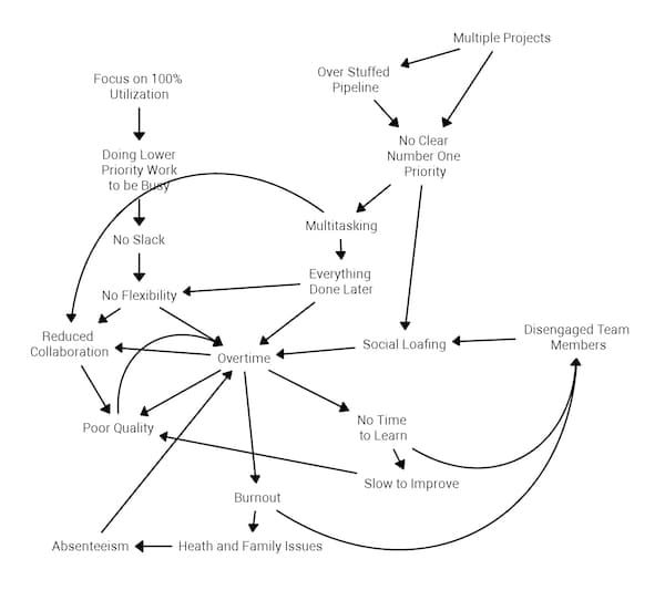
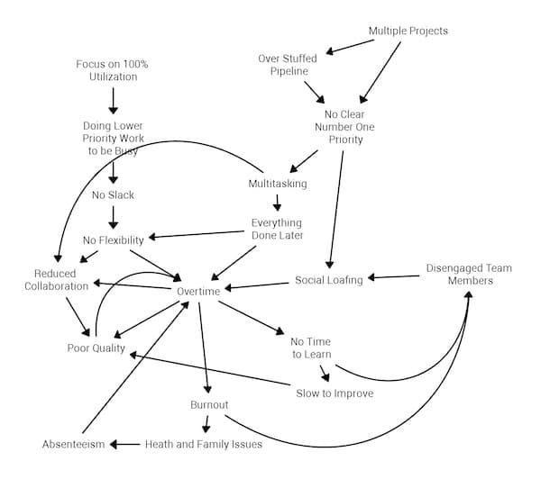
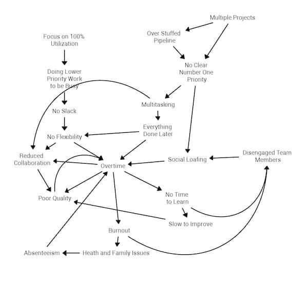
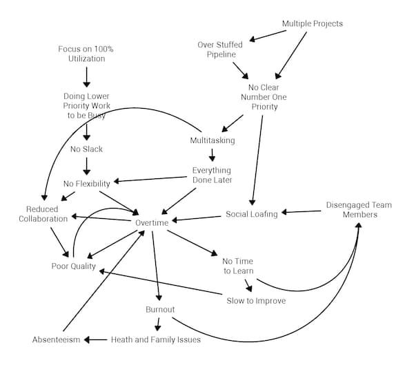
Why did a little overtime cause all these problems?

Overtime - never hurt anyone
Overtime - never hurt anyone

Some key causes:

  • Focusing on 100% utilization of team members (Ellen’s comment – “no slacking”) ensured that when people didn’t have an obvious high priority user story to work on, then they would do anything to look busy. It turns out that systems (both human and mechanical) that are run at high utilization rates become fragile, inflexible, and error prone. (For more detail see Steve Gamble – The Importance of Slack)
  • Lacking clearly defined priorities, all the work got started at once. Later on when it was decided that Amex support wasn’t as important, a week of Ian’s time had been wasted.
  • With all the features being started at once, there was limited collaboration and no swarming. Limited collaboration meant that defect rates went up since there were fewer brains involved in each design decision.
  • When there is a lot of work in progress, multi-tasking becomes the norm. After every context switch (i.e. moving to a new task, even answering an email) it takes 20-25 minutes to regain the highly productive state of work called flow that high performance teams seek to achieve. In addition, error rates go up in part because we don’t always correctly remember the context of a task when we switch back.

In a case like this, it often boils down to the CEO not having a good understanding of the Product Backlog for the team. In addition there is no map of the overall portfolio to help make the choices clear. Lacking better information, Ellen believed she could just keeping demanding more output with few consequences.

How could Steve have handled this better?

The day Ellen first came into the room with the demand for overtime (before the investors meeting), Steve could have taken her aside later in the day and discussed the costs. The simplest explanation might have been that any system has a “hull speed”, i.e. a maximum speed that can achieved without dramatically increasing the amount of effort. Adding more pressure won’t make a significant difference to the speed and in some cases just risks damaging the hull. Instead of overtime, Steve could have suggested this would be a good time to reinforce core hours, shutdown outlook for most of the day, and cancel most meetings outside of the team. They could even tell the company not to interrupt the team at all during the core hours. All of these changes have the goal of giving the team members more focused time.

When the investors demanded more features in the same timeframe, Steve and Product Owner Paula could have shown Ellen the product backlog as it stood. They could have asked her what she would either drop completely or delay until after the release to achieve the new goals. In addition, they could have asked her for the priorities of each of the new items. Even during a crunch, the team would still benefit from spending a couple of hours doing backlog refinement with the new features. This would ensure that the team members have a common understanding and get at least minimal acceptance criteria for each. This would increase the chances that team members would collaborate during the crunch period.

In the future, Ellen would benefit from seeing a map of the overall project portfolio of the work in flight and queued - a portfolio map that gets updated every few weeks so she always has recent information to share with the investors. In addition, it would help with realistic expectations management.

But those positive Scrum practices didn’t happen for our hapless team this time, and instead they will spend the better part of the next three to four months undoing the damage of the overtime.

For a broader look at the different types of interruptions that harm teams and practical strategies for each, see Unpacking Interruptions: Why Your Team Struggles to Get Things Done.

Scrum by Example is a narrative-style blog series designed to help people new to Scrum, especially new ScrumMasters. If you are new to the series, we recommend you check out the introduction to learn more about the series and discover other helpful articles.

Clock image designed by Freepik. Remaining image by Agile Pain Relief Consulting.

Mark Levison

Mark Levison

Mark Levison has been helping Scrum teams and organizations with Agile, Scrum and Kanban style approaches since 2001. From certified scrum master training to custom Agile courses, he has helped well over 8,000 individuals, earning him respect and top rated reviews as one of the pioneers within the industry, as well as a raft of certifications from the ScrumAlliance. Mark has been a speaker at various Agile Conferences for more than 20 years, and is a published Scrum author with eBooks as well as articles on InfoQ.com, ScrumAlliance.org and AgileAlliance.org.

Get Certified

Explore what Scrum is and how to make it work for you in our Scrum Certification training. Hands-on learning will guide you to improve teamwork, deliver quick feedback, and achieve better products and results.

Registration is now open for workshops:

About this course

Focuses on the role of the team and the ScrumMaster. Get the skills and practical experience necessary to improve teamwork, take the exam, and advance your career with a certification that is in high demand today. Often the best fit for anyone new to Scrum.

Learning and Benefits

Relatable Scenarios

Learn on-the-job applications of key Scrum concepts, skills, principles, along with practical solutions that you can apply the next day for difficult, real-life situations.

Respected Certification

Everything you need to earn your Scrum Alliance® ScrumMaster certification, including exam fee and membership, and so much more.

Practical Exercises

With focus on the challenges that real teams face, and tools to dig deeper. You don’t need more boring Scrum theory. You need something you can sink your teeth into to see immediate results.

Jargon-Free Learning

This workshop is not just for software development or people with a computer science degree. We’ve helped many non-software teams with Scrum.

Career Advancement

Use Scrum knowledge to standout at work, get paid more, and impress your customer, all without burning out.

GenAI for Systems Thinking

Learn the basics of using Generative AI as a tool to support Systems Thinking in your ScrumMaster role. Explore how to leverage GenAI to help uncover patterns, and think more deeply about the systems your team operates in.

Ongoing Support

Your learning doesn’t stop when the workshop ends. You get lifetime access to all course materials, plus a followup email series designed to reinforce your learning objectives and help you apply what you’ve learned on the job.